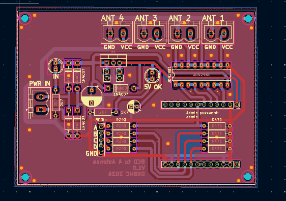
Da man vielleicht mal mehrere Zubehoergeraete (Bandpass, Tiefpass, Antennenumschalter) via BCD ansteuern moechte, habe ich mir eine Platine erstellt, welche mittels 2x UDN2981 aus einer Eingangsquelle 4 voneinander unabhängige Ausgangssignale erzeugt. Hier wurden je 4 Eingangspins zusammengefasst, wobei jeder Ausgangspin auch nur mit einem Anschluss verbunden ist. Freiflaechen und Zwischenraeume wurden hier auch mit Kupfer aufgefuellt, zumal das Layout fuer die Singalleitungen zweiseitige Verbindungen und fuer die Masseverbundungen eh Durchkontaktierungen erforderlich machten.

Seit nunmehr 12 Jahren befindet sich auf meinem Dach ein 4x Antennenumschalter, welcher damals ueber den Shop der Zeitschrift "FUNKAMATEUR" vertrieben wurde (Link zur Baumappe), welcher bisher mittels eines Drehschalters umgeschaltet wurde (der Staub gehoert zum Design da bisher nicht oft umgeschaltet wird):
Da ich mich seit einiger Zeit mit Platinen, Mikrocontrollern und Selbstbau von Zubehoer beschaeftige, kam mir die Idee eines Antennenumschalters der BCD Signale (wie sie schon bei meinen Bandpassfiltern genutzt werden) verarbeitet. Hierzu wurde eines Samstags mit Hilfe von ChatGPT eine Firmware erstellt, die es ermoeglicht das ganze per Webinterface Bandabhaengig einzustellen und zu aendern. Hier wird durch den Controller (Amazonlink) entweder ein eigenes W-Lan erstellt, oder das Ganze in das eigene W-Lan eingebunden, wobei die IP Vergabe per DHCP erfolgen kann oder selber eine statische Adresse festgelegt wird, zusaetzlich wird die aktuelle IP dauerhaft im Display angezeigt, dass man nicht erst in den DHCP Tabellen des Routers danach suchen muss. Das Passwort fuer den Zugriff auf die Einstellungen laesst sich problemlos aendern, so dass der Aufdruck auf der Platine nur bei der Ersteinrichtung hilft, eine Benutzerverwaltung existiert in meiner Version nicht.
Nachdem der erste Test auf dem Breakout Board erfolgreich war, habe ich mit KiCad eine Platine entworfen, die neben einem 5V Spannungsregler (LM7805) fuer den Mikrocontroller auch ein Treiber IC (UDN 2981) enthaelt, welcher die Eingangsspannung der Platine nach dem Gleichrichter auf die 4 moeglichen Ausgaenge verteilt. Die 4 BCD Eingaenge sind fuer 5V ausgelegt und mittels eines Spannungsteilers werden diese auf die 3,3V Eingaenge des ESP32 angepasst. Die Freiraeume sowie nicht genutzten Flaechen sind beidseitig mit Kupfer gefuellt.
Nachdem die Platine gefertigt wurde, habe ich mit dem Aufbau begonnen, noch ohne die Mikrocontrollerplatine:
Hier nun mit Controller:
Erster Test noch mit 5V via USB:
Und nun mit 12V Versorgungsspannung, ohne angeschlossenes USB Kabel:
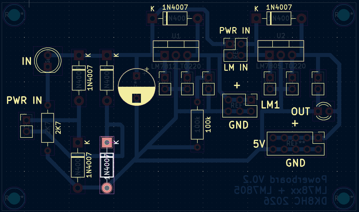
Durch die Moeglichkeit des Zugriffs via Webbrowser sollte sich das Projekt auch fuer Remotestationen eignen, die nicht nur je nach Band andere Antennen nutzen, sondern auch zwischen Vertikal,- und Horizontalantennen umschalten moechten. Falls jemand das Projekt nachbauen moechte, so finden sich die Fertigungsdaten fuer die Platine und die Programmierung bei Github, ich uebernehme keine Haftung fuer das was Ihr baut, bitte testet es ohne teure Geraete anzuschließen bevor es in den Regelbetrieb uebergeht. Meine Bauteileliste kann auf dem Bild der gezeichneten Platine entnommen werden, bei den Elkos greife ich normalerweise in die Kiste "was da ist" und wie man einen LM78xx Spannungsregler mit den Keramikkondensatoren entstoert findet man im entsprechenden Datenblatt.
Nach der Nutzung eines externen Bandpassfilters am 7300 MKII wollte ich auch am Vorgaenger einen externen Filter nutzen koennen, der Platz fuer die SMA Buchsen war schnell gefunden und 2x 6,5mm Loecher gebohrt, zum Bohren ist vorher die Platine zu demontieren, etwaige Oeffnungen im Geraet abzukleben und beim Bohren unbedingt darauf zu achten, dass keine Aluspaene den Weg in das Gehaeuse oder auf andere Platinen finden:


Die entsprechenden Stecker fuer die Buchsen auf den Platinen finden sich im Shop des Funkamateur: Miniatur-Koaxialstecker für Leiterplatten, TMP-S genau wie diese Anleitung und Bilder auf der Homepage der Zeitschrift zu finden sind.
Die vorbereiteten Kabel:
Nach dem Bohren die Platine wieder montieren und die SMA Anschluesse montieren:

Die Verbindungen auf den Platinen herstellen nachdem das Originalkabel entfernt wurde, hier RX Out:
und RX In:
Nun muss zwingend fuer den Empfang entweder eine Verbindung zwischen den beiden Anschluessen hergestellt werden, oder wie hier ein Bandpassfilter angeschlossen werden: